移民二字总让人联想到是不是“公民身份”的转变,但实际上仅仅是获得绿卡,不等同于“国籍”的转换。 今天这篇文章,就向大家详细概述一下,绿卡和公民之间,究竟方方面面有何比较大的区别。
一般上我们指“移民成功”,实际上就是指获得美国绿卡,但拿到美国绿卡之后,并不代表我们变成了美国人,我们还是拿着中国护照的中国人,只不过在美国拥有了永久居留的权利。很多人办理美国绿卡之后,在美国长期生活,那么到了后期,生活的重心也都在了美国,这时候往往会面临一个重要的抉择:
1、要不要入籍成为美国公民?
2、还是继续维持绿卡的身份?
3、这两者之间存在着哪些区别呢?
详细了解这些差异对于做出适合自己和家庭的决策至关重要!
美国绿卡
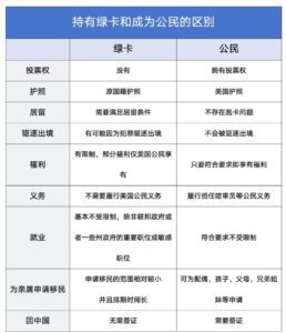
美国绿卡是证明外国人在美国拥有永久居民身份的一种身份证。拥有它,您就有权在美国永久居留、工作、学习和生活,能享受所有基本的社会福利和医疗保障。 但要注意,您依然是中国人,持有中国护照,也就是说回国您无需办理签证。

绿卡持有者的权利和优势
比如居住和工作自由,你能在美国任何地方居住和工作,无需特别许可。 在社会福利方面,有权获得如社会安全金和医疗保险。 同时,绿卡持有者在满足一定条件后,还有申请公民身份的途径。 无需履行美国公民义务。 回中国时无需申请签证。 就业福利:绿卡持有者和美国公民一样,可以参与享受美国政府提供的就业培训项目。通过American Job Center 可以找到就近找到您所在州的服务项目。
绿卡持有者的局限性
没有投票权,不能参与美国选举。 而且要维持绿卡的合法有效性,必须满足一定的居留条件,若在外国居住超过规定时间,可能会被视为放弃永久居民身份。 相比公民,绿卡持有者更容易受到移民政策变化的影响。在家庭团聚方面,为亲属申请移民时,范围相对较小,等待时间较长。 身份维持:若在国外居住时间过长,可能会被认为放弃永久居民身份。回美国时需要出示绿卡和护照,停留时间过长可能需要解释原因。
美国公民
美国公民是指在美国拥有政治成员身份,有权享受特定权利和福利、履行义务并受其管辖的人员(包括在美国出生和归化的人员)。 成为美国公民后,您将享受所有公民权利,包括政治权利,但同时也意味着您放弃了中国国籍,持有美国护照。
绿卡转换成公民的条件
- 比如获得绿卡达到 5 年(公民配偶达 3 年)
- 提交入籍申请表 N-400 表格
- 申请时年满 18 岁
- 提交申请的前 5 年(配偶 3 年)时间里,满足“连续居住条件Continuous Residence”等等
- 提交申请前5年在美居住时间至少有30个月,满足”实际居住条件Physical Presence”
- 申请所在州居住时间超过3个月
- 无犯罪记录,服从于美国宪法
- 具有基本的英文阅读、书写和表达能力(需要通过英语考试)
- 对于美国历史和政府有基本的了解(需要通过Civics考试)
- 宣誓效忠于美国
美国公民的权利和优势
- 拥有投票权,可以在联邦、州和地方选举中投票。
- 入职公务员,某些政府职位只对美国公民开放。
- 出行自由,在国外旅行和居住方面,公民可以自由离开美国,并在国外长期居住而不会失去公民身份。
- 免签多国,美国护照持有人在全球188个国家和地区可以免签证和落地签证待遇。
- 家庭团聚,公民可以为更广泛的家庭成员申请移民,且没有数量限制。
- 领事保护:在国外遇到问题时能寻求美国领事馆的援助和保护,回国时入境程序通常更快捷。
成为美国公民的局限性
税务身份,全球征税,责任较重。弃籍难度,也由于美国完善的税制,一旦选择成为美国公民,放弃国籍是一个复杂的过程,可能涉及税务和法律问题,需要提前规划时间。回中国需要申请签证。


总之,选择成为美国公民还是持有绿卡,取决于您个人和家庭整体的生活目标、每个成员的未来规划等等,您需要充分了解这两种身份的区别和各自的优劣,再做出最明智、最适合自己的决策。